以生为本、以媒为介、机制协同,确保线上教学高质高效
——蜜桃直播
线上教学工作阶段小结
根据山东省教育厅和学校相关要求,蜜桃直播
为科学安排2020年春季学期的课程教学工作,于2月15日召开学院领导班子及系部主任专题会议,结合新冠肺炎疫情发展和防控形势,集中研究、讨论疫情防控期间如何协调全院力量,保障本科教学工作有效实施开展、确保不让任何一个学生掉队。经过缜密、慎重讨论,征求各方意见和建议,会议形成《新冠肺炎疫情防控期间本科教学工作方案》。《方案》秉持“以生为本”理念,充分利用信息化手段和各种已有线上教学资源,通过线上学习、线上线下混合学习等方式开展课程教学,同时强化过程监管、质量保障,构建协同高效的线上教学运行机制,确保“停课不停教、停课不停学,过程有监管、效果有保障”。
一、以本为本、机制协同、运行良好
疫情防控期间蜜桃直播
本科教学工作实施开展的总体工作思路为:一切以学生为本,协调全院合力,优先保障本科在线教学工作正常有序开展。建立有效运行机制:发挥学院主导作用,协调各系部、各专业根据疫情防控新形势对原定教学执行计划作出相应动态调整;发挥教师主体作用,整合专业技术优势,充分利用网络信息化手段,确保课程数量、质量、容量均不打折扣,能开尽开、开则开好。完善质量保障机制:充分利用好专业技术优势,为线上教学和网络学习提供高效便捷的促、管、评一体化解决方案;做好经验总结宣传、案例汇编和教学管理信息化工作。以此工作思路为指导,蜜桃直播
于既定开学日期(2月17日)起开展线上教学。
截止目前,蜜桃直播
线上教学工作开展情况总体平稳有序,在开课程94门,结课18门、未开课程5门(全为独立实践课程),选课学生5676人次,一线教师33人全部参与线上教学,理论课线上开出率100%。实验实践教学方面,能够使用虚拟仿真替代或直接上机操作的实验课程均正常开设,占87.8%;涉及到专业仪器设备、需要在实验室现场开展教学的实验实践课程,均已申请延期开课,占12.2%。
授课教师根据专业特色和课程特点,灵活多样选取恰当的线上教学平台开展线上教学。目前,蜜桃直播
教师采用的线上教学平台包括:超星学习通、腾讯课堂、QQ群直播、智慧树知到、雨课堂、中国大学MOOC、哔站直播、斗鱼直播、钉钉课堂等。
虽然平台使用形式比较多元化,但教学资源的分享方式比较集中和统一, 80%以上的线上课程采用超星学习通进行教学资源的分发与共享。截至目前,蜜桃直播
教师在超星学习通教学平台建立各类课程93门,共有118个班级参与学习,参与建课的教师29人,参与线上学习的学生3578人。超星学习通教学平台已经成为蜜桃直播
线上教学开展的主阵地,在近七天院系访问排行中蜜桃直播
位居位2,访问量接近14万人次。
二、强优势、敢担当、个性化、队伍专
1.强优势、续品牌——《电视节目制作技术》课程
《电视节目制作技术》课程的前身是国家级精品课程《电视教材编导与制作》,该课程是广播电视编导专业的一门专业核心课程。课程采用“超星学习平台+课程录像+学习通视频直播答疑+QQ群课堂分享直播答疑”的授课形式。

图1 《电视节目制作技术》课程网络授课
(1)教学理念—“教师主导,学生主体”。主导的体现:课程教学目标、内容、形式、资源、模式等;学生主体:充分激发学生的学习积极性。明确学习目标、学习任务、考核方式(成绩的构成)等。
(2)教学指导思想:创造接近真实的课堂环境。充分利用成熟稳定的通讯手段,拉近师生距离。“远程不远”“该露脸时就露脸”“按时签到签退”。
(3)教学模式:“超星学习平台自学+学习通视频直播答疑+QQ群课堂分享直播答疑”的“一台两屏”形式。线上教学的三要素:丰富的教学资源,包括:课件、课程录像、参考资料、章节测验等;适当的交互:问卷、讨论等;成绩管理:设计合理的成绩构成。
2.敢担当、强服务、保质量——《现代教育技术》课程
《现代教育技术》课程是蜜桃直播
面向全校师范生开设的一门公共课,该课程同时也是山东省一流课程。此次疫情期间,课程团队因时而变,确立了“异步为基、同步为要、多型并举、质量为上”的新型“1+1” 线上线下混合模式,实现了课程建设的内涵提升。课程为智慧树平台的推荐课程,受到省内外众多师生的青睐。目前,课程被来自6个省份11所高校定为学分课,并有4122名学生选修,产生了良好社会反响。另有来自52所高校的133名学生自主选学了该课程。

图2 《现代教育技术》课程
3.个性化、低成本、富选择互动教学直播——《数字合成》课程
《数字合成》课程是面向数字媒体艺术和动画两个专业高年级学生开设的一门专业核心课程。为了更好的适应疫情环境下的线上教学,课程采用了“专业教学平台资源+传统社交平台互动+主流直播平台呈现”的线上直播教学模式。整体课程的线上教学体系包含三部分:第一部分是采用超星学习通教学平台实现课程资源建设,像传统精品课程建设模式一样,在超星学习通平台上建设系统化的课程内容体系,保证学习内容丰富、完备、系统。第二部分是通过腾讯课堂和腾讯QQ群实现线上课堂的实时互动交流,确保学习过程中能够高效、可靠的完成各种交流沟通活动。第三部分是利用专业的OBS(Open Broadcaster Software)软件和多个摄像头通过腾讯课堂、哔站直播、斗鱼直播实现低成本、多平台、个性化的课堂教学实况直播。通过采用这一模式,整合了教学平台、社交平台和直播平台的功能,充分发挥了每一个平台的功能优势,为教师提供了低成本的直播录播教学方案,有效解决了直播教学成本高的问题。同时,为学生提供了富选择、个性化的学习方案,学生可以依据自己的兴趣和喜好,选择任一直播平台观看教学实况,甚至通过网页直接观看直播,有效的降低了线上学习负载,提高了学习的参与度和仪式感。

图3 《数字合成》课程的直播环境
4.专业的教师队伍提供优质的线上课程
专业的老师队伍是蜜桃直播
线上课程教学得以顺利实施并取得良好教学效果的根本保障。自线上教学以来,蜜桃直播
教师不但积极参与线上课程教学,而且主动思考、主动研究、主动总结,实现了教学、教研、教改一体化。在这一过程中,形成了一批有特色、有亮点的优质线上教学课程,这些课程包括:采用“任务驱动+线上分享”实现知识共建的《电子技术基础与实验》课程,将轻课;微课、录播课进行整合,实现视觉传播一体化的《数字界面设计》课程;采用“专题+短视频互动+跨平台分享”线上教学模式的《动画作品赏析》课程;“导学+助学+自学+互动”构建“三学一平台”教学模式的《影视作品分析》课程;基于“平台监测、数据驱动、精准导学、跟踪答疑”的《影视编剧》课程等。这些各俱特色的课程,以及为这些课程倾注了全部心血的专业教师们,共同构筑起疫情防控以来蜜桃直播
线上课程教学一片欣荣的景像。

图4 专业的教师队伍
三、火力全开的专业技术保障
1.利用公共日历分享全院实时课程表
利用微软公共日历(//outlook.live.com/calendar/published/00000000-0000-0000-0000-000000000000/b850eae5-ca1d-497f-8725-6a37b131a982/cid-17ACD3547A4F4034/calendar.html#authRedirect=true)来在线管理全院的线上课程表,将日历在学院办公群分享,保证实时更新,方便每一位师生快速便捷的查看课程信息。

图5 利用公共日历实现课程表线上随查
2.利用微信小程序处理调停课申请审批
在家开展线上教学和传统的在学校公共环境中开展教学存在很大不同,经常会受到各种条件的限制和干扰,比如临时停电。为了保证线上教学的有序开展,方便授课教师灵活调整授课计划,同时便于对教学日程进行监管,学院利用“橙子审批”微信小程序进行日常调停课的申请审批。通过事前设置好的审批流程和权责,由授课老师提出申请,系主任、教务员、教学院长依次审核批准。通过这种方式,方便高效的解决了疫情期间的调停课难题。

图6 橙子审批小程序
3.利用网络视频会议开展教研会、研讨会,分享经验
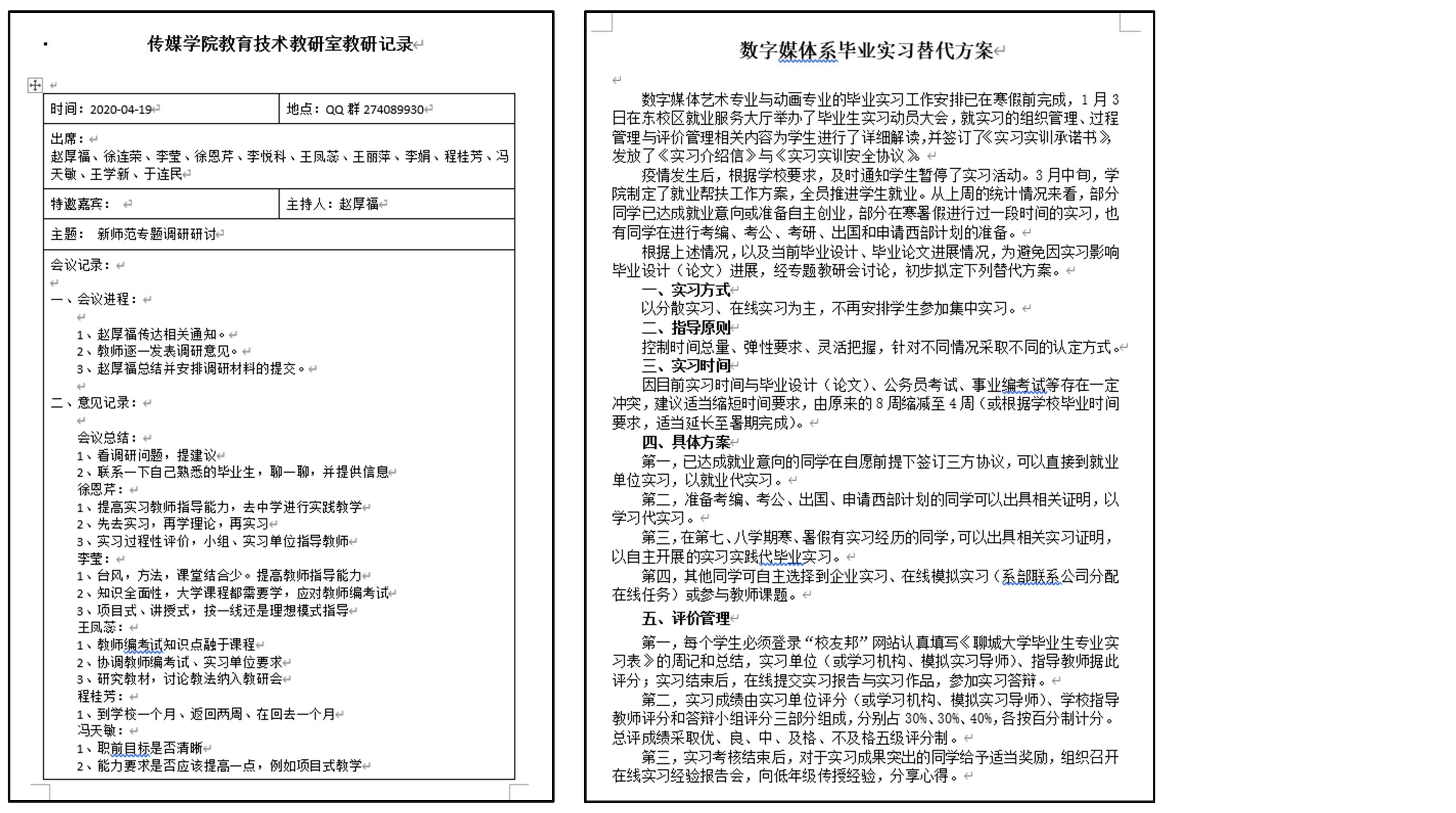
疫情期间,大家都处于半隔离状态,正常的交流和沟通受到了影响。而对于线上教学,大多数老师又是新手,需求学习的东西很多。老师们需要通过交流、研讨,来学习和提升自己的线上教学水平。在这种情况下,网络视频会议的作用就充分发挥出来了。疫情期间,蜜桃直播
多次召开各层级的网络专题视频会议、网络教研专题会议等。图是在学校下发关于实践教学的相关要求之后,学院各系部组织召开专题教研会形成的研讨记录和方案。

图7 部分在线视频会议截图

图8 部分在线视频会议记录及形成文件方案
4.鼓励教学反思与经验总结,汇编教学案例集
线上教学开展以后,为了促进老师们线上教学能力的提升,及时对线上教学经验进行总结和反思,学院积极鼓励老师们撰写线上教学案例。学院从收集上来的30多份案例中精选出了22个典型案例,汇编学院线上教学案例集,同时将案例分批发布在学院网站上,供全院教师交流共享、学习推广,快速提升了教师们的在线教学水平。

图9 教学案例集

图10 部分案例中的教师授课现场照片
四、课程满意度普查结果91.2%
为了及时掌握学院线上教学开展效果,以便有针对性的制定整改提升措施,对全院4个年级5个专业39个教学班的1210名学生发放了网络版 “2019-2020学年第二学期线上教学满意度调查问卷”。 对所有参评课程的满意度值进行平均后,得到平均满意度值为4.56,即满意度平均值为91.2%,对问卷的主观意见和建议部分进行分析,也可以得到类似的结果,说明学生对线上课程呈现整体非常满意的态度。

图11 网上教学满意度调查线上问卷

图12 网上教学满意度调查结果
撰稿|郭峰
审定|李焕芹